中小 企業 基本法 上 の 業種。 中小企業の定義は法律によって異なる|Bizpedia

中小企業の税金は資本金額によって違う?資本金別の税制優遇制度を解説

中小 企業 基本法 上 の 業種

平一一法一四六・追加 中小企業者の努力等 第七条 中小企業者は、経済的社会的環境の変化に即応してその事業の成長発展を図るため、自主的にその経営及び取引条件の向上を図るよう努めなければならない。 その1つの基準が、会社の資本金が1億円以上であることだ。 特に規模が小さい事業者は「小規模企業者」として定義されています。 平一一法一四六・追加 交流又は連携及び共同化の推進 第十六条 国は、中小企業者が相互にその経営資源を補完することに資するため、中小企業者の交流又は連携の推進、中小企業者の事業の共同化のための組織の整備、中小企業者が共同して行う事業の助成その他の必要な施策を講ずるものとする。 発行済株式の総数又は出資金額の総額の2分の1以上を同一の大企業が所有している中小企業• 資本の額又は出資の総額が1億円以下の会社又は常時使用する従業員の数が100人以下の会社及び個人であって、に属する事業を主たる事業として営むもの• 農業法人(会社法の会社又は有限会社に限る。 以上に説明してきたような便利な優遇措置がありながらも、税務に詳しくないという理由で利用していなければ意味がありません。

次の

中小企業庁:中小企業基本法

中小 企業 基本法 上 の 業種

は、資本金5000万円以下または従業員200人以下• 租税特別措置法の「中小企業者」 租税特別措置法上の「 中小企業者」も、法人税法の「中小法人」と同じく、資本金の額または出資金の額(資本等)が1億円以下の法人をいい、該当すれば 租税特別措置法上有利な取り扱いをするものです。 施行の日=平成一三年一月六日 一 略 二 附則第十条第一項及び第五項、第十四条第三項、第二十三条、第二十八条並びに第三十条の規定 公布の日 別に定める経過措置 第三十条 第二条から前条までに規定するもののほか、この法律の施行に伴い必要となる経過措置は、別に法律で定める。 下記の「日本における法人税課税の概要」も参照されたい。 新規で設立した法人には基準期間がないため、通常、設立から2年は、消費税の免税事業者になれるが、設立した事業年度開始の日における資本金の額が1,000万円以上である法人は、強制的に課税事業者となってしまう。 その他中小企業の優遇税制が適用されなくなる 資本金の額が3,000万円を超えるケースで紹介した「中小企業投資促進税制」「商業・サービス業・農林水産業活性化税制」「中小企業経営強化税制」は、資本金の額が3,000万円を超えることによって税額控除の選択ができなくなる(あるいは控除額が下がる)といった変化が生じたが、資本金の額が1億円を超える法人については、すべて適用されなくなる。

次の

中小企業庁:経営サポート「経営強化法による支援」

中小 企業 基本法 上 の 業種

つまり、「資本金5億円未満かつ負債総額200億円未満」であれば、会社法の上では中小企業であると考えられます。 中小機構 経営セーフティ共済 ミラサポの補助金・助成金 ミラサポとは、中小企業庁からの委託により運営されている中小企業向けの支援情報サイトです。 業・サービス業は、資本金3億円以下または従業員300人以下 この特例が設けられていない個別法令としては、などが挙げられる。 をご参照ください ただし、下記のように個別の法律や補助金等により中小企業の定義が異なる場合がありますので、にご確認ください。 まとめ 中小企業と大企業との違いは、資本金の多寡と従業員数の差でしかありません。 資本の額又は出資の総額が5000万円以下の会社又は常時使用する従業員の数が50人以下の会社及び個人であって、に属する事業を主たる事業として営むもの ただし、具体的な中小企業政策を定めた個別の法令では、以下の特例を追加していることが多い。 しかし、資本金の額が1億円を超える法人の場合、繰越欠損金と相殺できる所得に制限が設けられる。

次の

中小企業もメリットたくさん? 税制上の優遇措置まとめ

中小 企業 基本法 上 の 業種

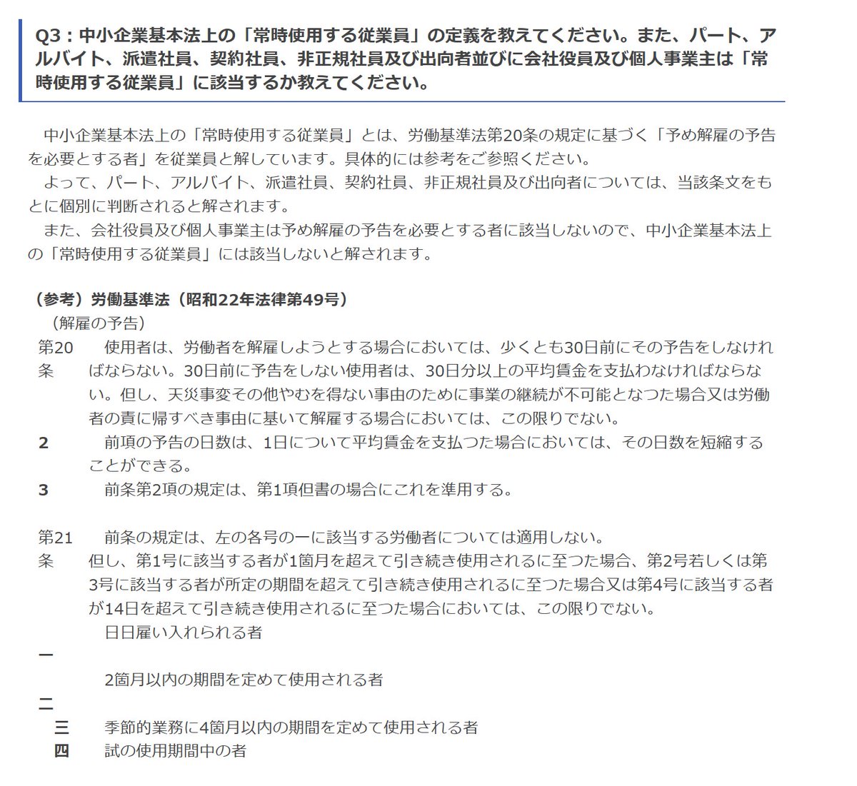
代表的なメリットを以下に記述する。 (参考)労働基準法(昭和22年法律第49号) (解雇の予告) 第20条 使用者は、労働者を解雇しようとする場合においては、少くとも30日前にその予告をしなければならない。 今後の会社の方向性に対して、長期的な経営戦略を持っている企業では、を採用し、丁寧に育て今後に対応しようとしている。 一 資本金の額又は出資の総額が3億円以下の会社並びに常時使用する従業員の数が300人以下の会社及び個人であつて、製造業、建設業、運輸業その他の業種(次号から第4号までに掲げる業種を除く。 つまり最大65. 3年間平均15憶円を超える所得を得ている法人(平成31年4月1日以後に開始する年度より) こういった法人等は除かれます。 各法律や支援制度において定義が異なる場合がありますので、各法律の所管担当や補助金等の窓口にご確認ください。 以下に主たる原因を挙げる。

次の

中小企業の人数とは?法律上の定義と助成金の利用要件|Bizpedia

中小 企業 基本法 上 の 業種

欠損金の繰越控除 各事業年度において利益を費用が上回った場合、その差を欠損金といいます。 しかし、資本金又は出資金が1億円以下の法人であっても、中小法人に含まれない以下のような例外もあります。 その他の業種に該当します。 一 略 二 第五条の規定並びに附則第八条、第十二条、第十三条及び第三十三条の規定、附則第三十五条中中央省庁等改革関係法施行法 平成十一年法律第百六十号 第九百五条の改正規定並びに附則第三十七条の規定 公布の日から起算して三月を超えない範囲内において政令で定める日. 税務のみならず、節税コンサルティングや融資・補助金などの資金調達も得意としている。 「資本割」では資本金の額を基準に、概ね0. では、第二条で「中小企業者の範囲」を次のように定義している。 こうした傾向から中小企業が衰退してしまうことは、日本の産業全体の衰退にもつながってしまうため、中小企業向けの税制上の優遇措置が現在強化されています。

次の

中小企業もメリットたくさん? 税制上の優遇措置まとめ

中小 企業 基本法 上 の 業種

資本金1,000万円超の場合……地方税の均等割が上がる 都道府県や市町村に支払う法人住民税の「均等割」は、会社の資本金などによって金額が変わる。 平一一法一四六・追加 商業の集積の活性化 第十八条 国は、相当数の中小小売商業者又は中小サービス業者が事業を行う商店街その他の商業の集積の活性化を図るため、顧客その他の地域住民の利便の増進を図るための施設の整備、共同店舗の整備その他の必要な施策を講ずるものとする。 3 委員は、非常勤とする。 1 まず、下記URLの総務省が所管する日本標準産業分類 最新版は第13回 をご覧いただき、分類項目名、説明及び内容例示からどの分類にあてはまるのかご確認ください。 中小企業はワンマン経営や同族経営をしている場合が多く、社員・役員が社内の体制を見直そうという意識を持っていても、 経営者を恐れてほとんど何も言えない [ ]。 会社法では、大会社を「 資本金5億円以上または負債総額200億円以上の株式会社」と定めています。 「事業分野別経営力向上推進機関」について 事業分野別経営力向上推進機関とは中小企業等経営強化法第34条に基づき、事業分野別指針が定められた事業分野において主務大臣によって認定される機関です。

次の

中小企業・小規模企業者の定義|中小機構

中小 企業 基本法 上 の 業種

法人税率の軽減 法人税率の基本税率は、現在に至るまで徐々に引き下げられ23. 中小企業基本法の規定は、あくまでも原則であって、それぞれの支援制度によって定義が異なる場合があります。 但し、天災事変その他やむを得ない事由のために事業の継続が不可能となつた場合又は労働者の責に帰すべき事由に基いて解雇する場合においては、この限りでない。 税理士として300社を超える企業の経営支援に携わった経験を持つ。 中小機構の経営セーフティ共済 中小企業基盤整備機構(中小機構)では、「経営セーフティ共済(中小企業倒産防止共済)」という共済制度を設け、 取引先の倒産に伴う連鎖倒産や経営難を防ぐために資金の貸付を行っています。 )第6条第1項に基づく地域産業資源活用事業計画の認定を受けた同法第2条第1項に規定する中小企業者であって、平成24年度以前に認定を受けた者であること。 100年に一度の就職難とされている2010年現在においても、中小企業は新卒学生に向けて大量の求人を出しているが、受験する学生は少なく、中途採用を中心とせざるを得なくなっている。 一方、持っていない企業はその場その場で必要な人材をやによって賄おうとする傾向があるという。

次の